Latest Issue
 
Windtech International November December 2025 issue
 

Login

 Follow us at BlueSkyFollow us at BlueSky

 

follow
A Road Map to Successful and Conclusive Wind Turbine Improvement Projects
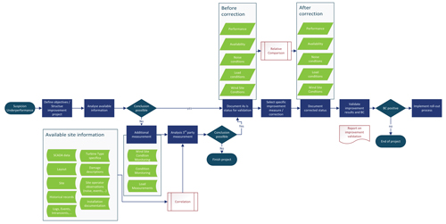
Karl Fig1 optimisation demo projectIn times of zero subsidy bids and lowest cost of energy competition in the wind industry the margins of wind farm business cases are becoming rather tight. It is not enough anymore to simply keep the availability of the wind turbines at a reliable and high level to meet the business case expectations. This paves the way for wind turbine optimisation measures to regain the losses of 5 to 15% that a wind turbine might suffer and to tap additional performance potential hidden in the turbine design. In addition, there is usually an indirect added value, as such improvement measures usually not only increase the annual energy production (AEP) but also might reduce loads and stress in the wind turbine components. This article describes which particular rotor-based, wind turbine performance optimisation measures are available today, how to validate the AEP gains and how to get support to implement AEP improvements at scale (fleetwide) by means of monitoring and data analysis platforms – in this particular case, Power Factors’ Drive platform, a technical asset management and computerised maintenance management system.
 
By Karl Fatrdla, Power Factors and Karl Fatrdla Consulting, Austria

Login

Use of cookies

Windtech International wants to make your visit to our website as pleasant as possible. That is why we place cookies on your computer that remember your preferences. With anonymous information about your site use you also help us to improve the website. Of course we will ask for your permission first. Click Accept to use all functions of the Windtech International website.